
该文章未提交审核, 请编辑完成后提交审核。
该文章未通过审核,感谢您对字由的贡献。
该文章正在审核中,通过后将会自动显示在字说字话页面。
写给新人看的新媒体排版宝典,绝对要收藏!
{{tag.name}}
说到公众号排版,我认为这是每一位新媒体编辑必备的基本技能。
无论是在校社团新媒体小白,还是新媒体工作者,相信大家对排版界面都不会陌生,同样的一个界面,大家排版出来的效果却又千差万别。
去年陆续写过几篇关于公众号排版的文章,都深受小伙伴们喜欢,可惜没持续性为大家体系化整理,或许让一些小伙伴等得望眼欲穿。
过年期间开始准备了一段时间,写下这篇字数超1W字,干货知识点多达百个的长篇系列推文——《新媒体 · 公众号排版宝典》。
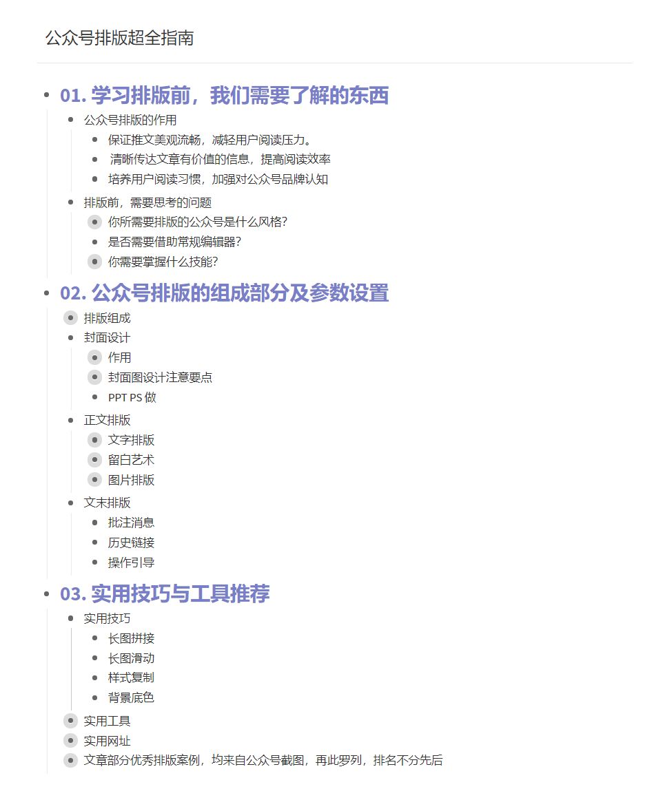
本篇长文,涉及公众号排版理论知识普及,推文排版参数标准,实用排版技巧及工具推荐四大板块,以供大家选择性的阅读查看。
这是一篇适合新媒体学习者收藏,长期查阅的排版宝典,文章很长,干货很多,建议先用10秒快速滑屏到文章末尾,点个好看,收藏转发。
01.
学习排版前,我们需要了解的东西
随着公众号的日益盛行,越来越多的企业在招聘的时候也增加了公众号编辑这一项工作要求,这也使得公众号编辑逐渐成为与office并肩,成为了日常工作中常用的一项办公技能。
很多人会说,公众号排版不就是将原有的Word文档,简单的复制粘贴到平台上而已吗?
但其实这个想法是错误的,新媒体编辑很多时候是兼顾内容、包装、原创及运营多个方面的一份工作。
以包装部分为例,主要工作就是为已有文案进行美化排版的过程,包括封面设计,文本排版、优化配图、banner、底部二维码、序号设计、分割线、历史原文等多个部分的排版。
公众号排版的作用
1. 保证推文美观流畅,减轻用户阅读压力。
用户阅读的时候往往是欣赏你的内容,但如果你的文章整篇都没有排版过,一长串密密麻麻,第一感觉会让人厌烦,没多少人会继续阅读下去。
2. 清晰传达文章有价值的信息,提高阅读效率
通篇文章如果没有将重点信息提取出来,用户阅读效率会很低,甚至容易错过关键信息,对标题、关键句等逻辑句进行排版,可以大大提高用户阅读效率。
3. 培养用户阅读习惯,加强对公众号品牌认知
我们每个人都会关注很多个公众号,如果每个推文的排版都千篇一律,那必然难以形成长远的品牌认知,但如果公众号能够提供给我们特定风格的排版,久而久之用户会产生依赖及习惯心理。
以一周进步、深夜发媸、杂乱无章为例,各自都有其特色的排版风格,对于用户而言会形成阅读习惯,阅读时会十分舒适。
一周进步主要内容为干货分享,图文以简约清晰排版,舒服地将实用内容传达给用户。
一周进步 · 排版样式
深夜发媸提供美妆时尚内容,排版风格往往设计感十足,从推文封面、内容排版到图片设计都充满了设计性,颜色往往比较吸引人,十分符合其平台定位。
深夜发媸 · 排版样式
杂乱无章的公众号排版,围绕主色调的蓝,文字做到清晰排版,很适合说故事表达观点,用户阅读下来没有太大压力。
杂乱无章 · 排版样式
通过优质的内容和独有的包装排版,能够让公众号在用户关注的同类型账号里形成独有的特色,从而提升整个公众号的形象。
排版前,需要思考的问题
公众号类型很多,所输出的内容也不一样,如果全部公众号都用统一的排版,那公众号便不存在“多样化”这一特性。
那么我们该如何优化公众号的排版呢,在这里我们可以问自己几个问题。
1. 你所需要排版的公众号是什么风格?
当我们需要优化一个公众号排版的时候,我们主要要考虑两个维度:行业和用户。
首先是行业,不同行业的公众号,在排版方面都会不太一样,从图片、文字到整体阅读体验,侧重点都因号而异。
a. 如果是干货类公众号,排版往往会选择清晰的简约设计,突出重点,主要用于图片设计与操作GIF设计。
b. 如果你是一个以故事、话题、观点为内容的账号,排版会更加文艺,字体会偏小,图片会采用影视截图及插画为主。
c. 如果你是一个资讯类公众号,排版会古朴官方,图片多采用新闻图片。
d. 如果你是一个漫画输出公众号,则更加要求排版的设计能力,往往需要专业的设计师、插画师耗费较长时间来完成。
左右滑动查看更多
用户角度,是排版者需要通过结合公众号用户群体进行调研结果而知的,将用户喜欢的内容,以更加新颖的形式传达,能够制造不少的爆点文章。
以当下很流行的漫画推文为例,文字读过了太多,做得非常好的公众号包括GQ实验室及不会画出版社。
GQ / 不会画出版社 · 排版样式
干货类公众号也是如此,以简洁的技巧介绍和详细的操作动图,传输有价值的内容。
一周进步 · 排版样式
2. 是否需要借助常规编辑器?
在一开始接触公众号的时候都会听到别人的的建议:百度找编辑器套模板编辑。
现在在百度上输入“公众号编辑器”,大概会出现上百种编辑器提供选择,很多小白在接触公众号排版的第一件事就是想着用第三方编辑器。
但现实是,目前发展得比较不错的公众号,往往都不采用第三方编辑器花里胡哨的排版,他们会有一套属于符合自己公众号特色的排版。
可以说,第三方编辑器正在慢慢成为了补充功能性排版工具,而非排版的主战场。
3. 你需要掌握什么技能?
从事公众号编辑,你需要完成对文字,图片的优化处理,所以你需要具备一定的审美能力、软件运用、探索自学能力。
审美·能力,排版是一个需要反复预览的过程,站在读者的角度阅读文章,看看阅读起来舒不舒服,因此要有一个自己对“排版好看”的定义。
软件运用能力,新媒体编辑一定程度上需要掌握多种软件的运用,包括图片处理、音频简单剪辑、各种用户交互工具的运用,主要使用软件在后文提供介绍。
探索自学能力,日常看到优质的排版案例,必须保持积累和学习更多排版方式,利用碎片收藏和定期整理,掌握其排版思路和工具使用,以此借鉴优化。
02.
公众号排版的组成部分及参数设置
了解完公众号排版的一些偏理论性的知识普及以后,接下来为大家介绍实打实的公众号排版组成部分及参数设置。
排版组成
正常工作分工下,一篇推文的排版需要完成内包装及外包装两个部分,外包装包括推文的封面和标题摘要,内包装则包括了顶部图片、正文排版和尾部组件三个部分。
封面设计,推文的门面。
作为推文的门面,每条推送的封面,其实很多时候也是编辑自己完成的,因此掌握PS或者第三方制图网站显得非常重要。
封面图的作用,主要有两个。
① 吸引用户打开率
信息流下的推文浏览,更加看重封面图与标题是否吸引用户点击,一张优秀的封面图已经在订阅号界面领先了一大半。
② 增强设计统一性
公众号推文封面作为日常更新的门面,统一的封面设计风格有利于增强公众号的统一性。
向上滑动即可
封面图设计注意要点
其中,用户在订阅号界面接收推送封面图,主要有三种形式。
星标 / 常阅公众号 / 一般公众号。
星标指的是用户对公众号进行置顶的一个造作,常阅公众号由系统自动识别,以上两者推送的封面图,我们可以接收全图的尺寸,而一般公众号,我们只能够接收到正方形小图封面。
去年信息流更新后,推文封面图在短时间内更新了5次,好消息是2019以来的:近期封面图,没有更新,版式尺寸也趋于稳定统一。
目前微信推送的封面预览形式最终为以下的格式:
公众号封面图片尺寸比例是2.35:1,原版默认16:9的尺寸必须通过裁剪封面,才能得到正确尺寸的封面,要注意的是1:1比例的封面设置,必须尽可能将重点展现给用户。
具体参数见后
由于当前封面的组成并不只有封面图,文字阴影及阅读人数的显示,也会影响着封面信息传达的效果,我们需要对此做标题、图片、星标三者同时进行适配,这里给大家分享几招。
a. 控制字数
推文标题最多可以输入64个中文字符,但我们在取标题的时候只要把重要信息放置在封面即可,数量控制在20字内最佳。
按照惯例,我们拆解几个公众号的封面图设计风格我们可以得到一些规律。
利用优质的图片,配合上公众号LOGO及关键字句的形式,能够做出美观的封面。
b. 用好图片,少用文字
封面版式面积变小,受标题阴影影响,封面可设计空间已经很小,倒不如直接使用符合推文的优质图片,简单带上公众号LOGO即可。
优质的图片一般都有这两个特点:
高清,无版权可商用
I. 高清
普遍搜索到的图片清晰度总是不怎么让人满意,过于小的图片放大之后模糊会让人有种不安全感,并且无法进行结合排版处理的更加美观,所以我们需要高清图片。
II. 无版权可商用
百度,搜狗之类的常用搜索引擎,搜索出来的图片往往都携带着版权,如果不经过商用授权直接使用,在国家越来越重视版权的前提下,赔偿额也愈发触目惊心。
所以,我们需要使用遵循CC0协议的无版权可商用的高清图片。
用好图尤为重要,过往介绍过很多网站,在后文也会提供相关可商用图片版权。
C. 提醒星标
再次强调星标,有星标与无星标对封面的阅读有非常大的关系,星标能够看到整张设计的封面图,能够大大提高打开率。
文本排版,简洁而流畅。
文字部分,占据了推文80%以上的内容,可以有很多种排版参数可以选择,包括了文字字体、大小、颜色、形态、对齐、以及特殊符合等多种排版。
① 字体
一般情况下,排版推文的字体是默认字体,中规中矩,但其实推文的字体也是可以调整的。
在公众号编辑器或第三方编辑器中,在字体选择处,我们可以选择除了默认字体外多种字体格式,其中实用频率最高的是:Optima-Regular(中文细体)。
水韬呀 / 槽值 · 排版样式
至于具体字体大小,建议正文取14-16为最佳选择。
14号字体偏小,比较文艺清新;
15号字体中规中矩,看着舒服;
16号字体为默认大小,适合官方的公众号。
② 形态
和word编辑一样,公众号文字形态也可以做一些基本变化,例如底色填充,加粗、斜体、下划线、删除线等,常用的是加粗,以及有趣(戏多)的删除线。
利用形态的改变,适当使用可以丰富枯燥单一的排版。
以底色填充和斜体为例,在公众号中利用底色填充和斜体进行排版,在视觉上会形成一个很好的突出及过渡效果。
浪潮工作室 / 杂乱无章 · 排版样式
③ 颜色
排版文本的时候,要注意颜色搭配。
主要遵循两个原则:大体保持统一,个别使用特殊色强调。
字体颜色尽量不超过三种,颜色不要选取太亮的颜色,例如纯黑,纯红,亮红配亮绿,都是不建议的,看久了眼睛难免会疲惫,不利于阅读。
建议使用字体颜色:
标题:使用公众号常用色,或者logo或行业色
正文:选择亮度没这么高的字体,这是纯黑 #000000#,比较偏灰会更加适合阅读#595757# #3f3f3f# 等
批注:选择比正文亮度还低,更加浅的浅灰色,例如 #595959# #888888# #d6d6d6#
P.s:一篇推文尽量不要超过 3 种颜色
结合以上几点,我们可以将一段干巴巴的内容,完成基本的美化排版。
在公众号排版后台,我们首选公众号主题色作为推文的特殊色,另外也可以自定义输入颜色色号进行字体填充。
关于配色,再说一点,网上会有很多专业的配色知识的速成普及,用很专业的术语讲述,到最后你一尝试你会发现:配色车祸现场。
效率为先,满足工作就好,在这里直接推荐几个很好看的配色网站。
再推荐一个冷门小技巧。
我们有的小伙伴会发现,有些平台描述颜色时使用的颜色码是RGB颜色值,这类颜色支持在公众号编辑器直接填色,但如果是RGB值,我们需要利用其他网站进行转码。
https://www.sioe.cn/yingyong/yanse-rgb-16/
④ 小符号
合理运用小符号也可以给纯粹的文字排版,添加一丝不一样的味道,在这里也推荐一些比较好看的小符号。
后台回复「排版」,领取xxx
来源 | 一周进步
文 / 水韬 一周进步签约作者
如果你想要搜索更多的小符号,给大家推荐两个实用小网站。
特殊符号 (http://cn.piliapp.com/symbol/)
Emojy 表情包 (http://bj.96weixin.com/emoji/)
⑤ 空格
在公众号排版中,有几个空格的小用法,也可以优化排版。
a. 数字、英文、关键词前后空格
b. 文本背景色前后使用空格。
小空格,使信息展示更详细美观
留白艺术,产生呼吸感。
排版者的留白,一定程度上决定了文章的呼吸感,留白存在于字句、段落、页面等多个详细参数的设置。
① 对齐
对齐,能给人一种视觉的统一性,在不同公众号的使用会有不一样的效果。
两端缩进:适用于所有阅读性文章。
当我们把默认的文档放进编辑器后,我们排版完会发现在手机端预览的时候,每行文本的末尾处与两端有一点不对齐,参差不齐让人很难受。
案例排版样式
我们只需要在文本复制后,找到两端对齐,轻轻一点即可。
这个时候我们只需要选择文本,设置一个两端对齐,我们就会发现,每行句末的文字和边距形成了一条无形的线,非常舒服。
左对齐:适合文艺的诗歌类推文或者辅助性语句标注。
诗歌号 / 我要WhatYouNeed · 排版样式
居中对齐:适合文本信息流不多,戏多活泼的推文,例如短视频发布或者小技巧分享。
丁香医生 / 新媒体课堂 · 排版样式
右对齐:一般适用于批注性语句装饰,例如图片批注,作者信息等
杂乱无章 / 水韬呀 · 排版样式
② 页边距
页边距,是文段与手机屏幕两边的距离,适当留白能够提升阅读的舒适感。
默认比例为0,一周进步设置为8,咪蒙等情感类公众号会设置为16,当然在很多第三方工具上,页边距的尺寸是 0-4 。
案例排版样式
③ 字间距
字间距,指的是文字之间的距离,默认间距是 0,一般设置为0.5-1.5即可,标题或者单独文段信息可以使用更大的间距。
案例排版样式
④ 行间距
行间距,指的行与行之间的距离,行间距为1的文段不宜过长,否则文字间会过于紧迫,一般设置为1.5-1.75比较适合。
案例排版样式
⑤ 首行缩进
很多小伙伴在编辑推文的时候,还会在每个段落开始的地方,设置两个空格的缩放,其实这一点需要注意一下。
无缩进的排版更加适合手机阅读
推文阅读与传统的纸质阅读不同,绝大多数的推文排版都是没有“空两格”的习惯,当然一些官方性质的公众号依旧需要遵从传统习惯。
擅用图片,一图胜千言。
无论是干货公众号,还是情感号,灵活使用图片,都能获得立竿见影的效果,图片质量高低与否,很大程度上影响了读者对你这个公众号的认可。
当下公众号正文图片类型主要包括:电影截图、插画、商务、表情包及自制素材几大类。
影视截图
很多以表达观点的文章,都喜欢搜寻影视片段作为推文配图,一来是利用电影剧情加强推文主题,二来也能让文章更加文艺范。
杂乱无章 / ONE文艺生活 排版样式
电影截图的来源,给大家安利我个人习惯的两个方法。
① 优图网
www.youmeitu.com/dianyingjietu/
② 日常素材积累
利用微博或者其他社交工具,将看到的经典电影台词保存并给与归类,以备用时之需。
当然也可以在日常电脑端观看电影的时候进行经典语句的截图,其中不少播放器已经支持台词截图功能,在这里以腾讯视频为例。
利用台词拼图,so easy~
插画
插画类也是文艺类型公众号常用的配图之一,当然扁平化插画也在干货类公众号被广泛使用。
少数派 / 咪蒙 · 样式
但考虑到插画设计的特殊性,一般都由各自设计师绘制,免费插画图片资源往往不够优质,使用的时候一定一定要注意版权问题。
自制素材
说完文艺的公众号配图,来说说自制素材,自制素材往往适用于干货教材类型文章,为了更清晰分享教材,往往需要提供多样化的安利实操素材。
以一周进步为例,每位作者的教材都是动静图结合,做素材图片处理的过程远远大于文章撰写时间,大家且看且珍惜。
一周进步 · 样式
表情包
用好表情包,能让推文整体显得很活泼,能够结合自己的文章内容的表情包更是超级加分,小小点缀却引起共鸣。
深夜发媸 新媒体管家 · 样式
其他图片
除了以上的图片,还有公众号会使用新闻或图库的照片作为素材,此类图片切记要注意版权。
还有一点图片排版的小提醒,很多刚上手的小白同学在发布推文以后都发现图片右下角出现了公众号的水印,其实不是太美观,建议在后台设置取消默认水印。
但有些公众号会利用自制水印,以此加深读者对公众号品牌的认知,这也是一个加分的操作。
左右滑动查看更多
文末排版
介绍完封面图和正文排版,再介绍一下推文文末的组成和工具推荐。
1. 批注信息
推文的末尾,一般会对相关信息进行批注,例如在文末补充参考信息来源,或者介绍作者个人及制作团队信息等。
浪潮工作室 WYN | 样式
2. 历史链接
为了增加新用户对公众号过往内容的阅读,排版时都会利用超链接与小程序,将历史推文贴成卡片放置在文章末尾,以供阅读。
文字链接 | 图片链接 | 小程序链接
主要利用公众号后台自带的「超链接」及「小程序」,文字链接直接插入即可。
图片链接看似很酷,其实制作也很简单,只需要先选中图片,再插入链接或小程序即可。
3. 操作引导
引导操作主要是引导用户关注、好看及话题讨论了,多以素材制作为主,有设计能力的公众号会专门制作动态引导,更加美观,也可以在第三方工具使用素材。
特别是好看
03.实用技巧与工具推荐
在前面两部分给大家补充了一些关于公众号排版的理论普及排版的参数标准,最后一部分实战练兵,给大家介绍更多的实用性的操作及工具。
实用技巧
知道了基础排版操作,还想玩出花样,这个时候我们就需要借助第三方工具,做出一些好玩好看的排版了。
① 长图拼接
设计师们完成长图,由于图片大小控制,不得不先将图片分割,分割以后再以此插入,这时候如果不加以设置,图片之间会有一条白色缝隙。
如何解决?两个方法。
a. 利用第三方编辑器。
搜索“无缝模板”模板,替换图片,完成拼接后,复制粘贴到后台即可。
b. 在公众号后台,找到图片设置,将「默认」更改为中的「左浮动」。
② 长图滑动
还有一类长图,是在不占太多页面的情况下,在一定空间内实现滚动滑屏的效果,其实也不难,只要利用第三方编辑器即可完成。
往上滑动即可
利用第三方编辑器,还可以实现很多好玩的玩法,例如点击空白出现文字图片,阅后即焚,弹幕等等一系列操作。
③ 样式复制
有的时候,我们看到别人好看的样式,想用但不知道它的具体参数。
非常简单,两个步骤即可完成。
一用格式刷,二胡扯换行。
④ 推文背景
单一的白色背景太枯燥了,想要更换推文的背景,偶尔缓缓味道,利用135编辑器,我们可以实现“纯色填充”、“素材库填充”以及“自定义填充”。
方法很简单:找到「背景」图标,进行设置选择背景,再全选复制粘贴至公众号编辑器即可。
白色网格背景
《关下灯,我睡了》
文字不要紧,看黑色的背景。
背景再重要,文字要变白色。
文字不要紧,看黑色的背景。
背景再重要,文字要变白色。
文字不要紧,看黑色的背景。
背景再重要,文字要变白色。
文字不要紧,看黑色的背景。
背景再重要,文字要变白色。
黑底背景
背景再重要,文字要变白色。
文字
排版工具推荐
首先工具网站,主要给大家推荐一些实用性的排版辅佐工具,主要有排版工具、二维码工具、表单工具、作图工具等等。
a. 实用工具
只推荐一个:Screen To Gif
如果要我推荐录屏制作GIF软件,我还是一生推ScreenToGif,软件只有1.4m,功能很齐全。
点击图片,即可阅读
b. 实用类网站
懒人在线设计
创客贴 https://www.chuangkit.com/
Canva https://www.canva.com.cn/
Fotor懒设计 https://www.fotor.com.cn/
uupoop http://uupoop.com/
美图秀秀 http://xiuxiu.web.meitu.com
优质图片
Wallhaven https://alpha.wallhaven.cc/
pixabay https://pixabay.com/
unsplash https://unsplash.com/
duososo http://www.duososo.com/
Giphy http://www.giphy.com/
二维码 美化
草料二维码 https://cli.im/
第九工厂 www.9thws.com/
排版工具
135排版 http://www.135editor.com/
i排版 http://ipaiban.com/bianji.jsp
新媒体管家 https://xmt.cn/index
壹伴 https://yiban.io/
表单工具
麦客 http://www.mikecrm.com/indexSms.php
表单大师 https://www.jsform.com/
H5
MAKA www.maka.im
兔展 www.rabbitpre.com
意派360 www.epub360.com/
PP匠 http://www.ppj.io/
其他实用网站
图表秀 https://www.tubiaoxiu.com/
百度短链接 http://dwz.cn/
Ai人工智能放大 http://bigjpg.com/
标题党书记 www.lavector.com/title/index.html
好啦,写到这里,就算完结啦。
写了很多,浏览器插件提示阅读完原文需要25min。
真的要每一步进行实操与测试,相信要花上一段时间,但如果你都能够全部都吸收,相信你一定能吸收到很多,能够独立且高效完成公众号排版。
我是水韬,下次见。
版权声明:{{article.isOrigin?'本文系字由用户的原创内容,未经许可不得以任何形式进行转载':'本文转载自互联网,如有问题请通过意见反馈与我们联络'}}
文章评论
还没有人留言
查看更多 >