该文章未提交审核, 请编辑完成后提交审核。
该文章未通过审核,感谢您对字由的贡献。
该文章正在审核中,通过后将会自动显示在字说字话页面。
买不到故宫的口红,那就自己来C4D一套
今天的标题是这样来的,之前写过一套Adobe易拉罐的制作方法:

很想再做一套和Adobe相关的东西,百度了一下,好像没有做口红的。
尝试了一下,制作口红的话其实比易拉罐要简单的多,在问苦七意见的时候,结果他说:

啊啊啊,气得我肝儿颤啊!
本来想找一个床头柜的实景照片来合成的,但是大多的床头柜颜色都很素,配这种五颜六色的口红好像不是很好看。
所以就只有自己简单的做了一个彩色条纹当作背景,好了,来吧,来看看这套Adobe口红如何制作吧!

建议手机端用小程序观看,高清无广告哦!
开始之前还是得自己制作一下背景以及贴图,并且在网上找一下参考图,这里就不赘述啦,文后都会分享给大家:
打开C4D,shfit+v把口红的参考图放进来,我这里参考的是故宫口红:
新建一个立方体,比照着参考图调整其大小,然后复制出来一份C掉,一份用于制作,一份用于备份,这一步不用多说吧:
面层级,选择所有的面,看着参考图内部挤压一点点:
然后再继续用挤压工具,向里挤压一丢丢,这个大家就看着感觉来吧:
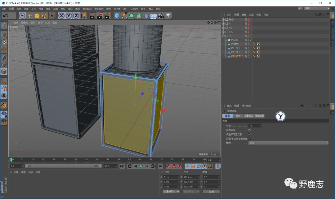
线级别,循环选择工具选择框架中间的线:
鼠标右键倒角工具,添加一点点倒角,细分数这些大家都看着效果来吧:
做好一个壳子以后,直接复制出来两个,调整其中一个的高度就行了,很简单吧:
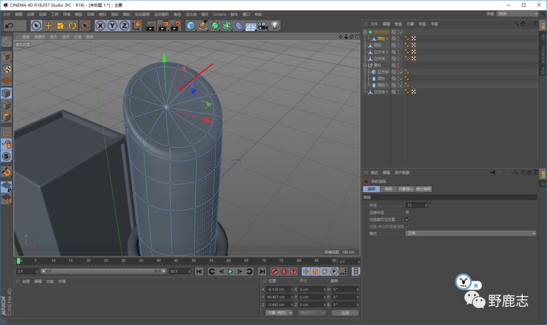
新建一个圆柱体,封顶里勾选圆角,分段和半径以及圆柱体本身的大小,大家都参考着参考图来就好:
C掉以后面层级选择顶部所有的面,挤压出高度来:
将顶部的面继续内部挤压一点:
然后再向下挤压:
面层级,循环工具选中顶部环形边:
同样鼠标右键添加倒角:
下面开始制作膏体了,再次新建一个圆柱,分段数改为12,高度大小大家同样看着办吧:
C掉以后,点击别,先鼠标右键优化一下:
线层级,用循环切刀工具在如图所示的位置,各切一刀:
框选顶部的点,缩放:
选中顶部的面,旋转一下:
添加一个细分曲面:
然后线层级,继续用循环切刀工具切割,目的是添加线,让对象看起来更稳定:
再选中顶部的点往里推一点:
继续调整细节,点的位置缩放以及旋转等,最后弄完大概这个样子吧:
这样差不多口红的大体模型就出来了,做起来其实不算难,不过写出来篇幅还是不短啊。
我想要在膏体上做点文字,所以新建一个文本,调整其位置和大小,让它刚好贴在膏体上:
C掉以后执行网格-样条-投射样条:
将模式选择为XY平面,应用一下,文字的样条就贴合在膏体上了:
添加挤压,挤压厚度2cm就好,然后添加圆角封底,勾选创建单一对象,类型为四边形,勾选标准网格:
然后再新建布尔,模式A减B,把选项都勾选上吧:
复制出来多个,只需要修改一下文字样条就行了,这一步不用多说吧,不清楚的看看视频版吧:
下面就是上材质了,记得之前做易拉罐的时候,有人留言说不会上材质,然后视频速度又太快了。
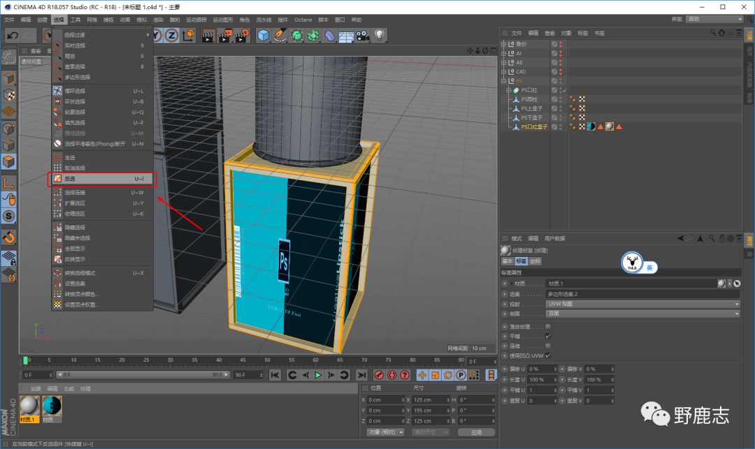
好吧,我以其中一个举例,首先选中如图所示的4个面:
新建材质球,只勾选颜色通道,加载贴图,然后把材质球拖给选中的面:
然后在之前选中面的情况下,执行选择-反选,再新建一个材质球,先拖给对象,一会儿我们再来调整材质都可以:
贴图材质球投射方式为柱状,适当的修改U轴上的参数就可以了:
框架以及口红管我选择的是用一个类似金属点的材质,只勾选反射通道。
新建GGX,层颜色调整一下,然后层菲涅尔我给了一个导体,这个参数大家凭自己的感觉来吧:
口红膏体的材质,我说一下我自己的搞法吧,首先是颜色通道来修改口红的颜色:
反射通道新建一个传统反射,将层的混合强度以及凹凸强度降低,修改层颜色,其他的参数大家看着效果调整就好:
勾选凹凸通道,加载一个噪波贴图,修改全局缩放的数值,这样膏体就有颗粒感了:
壳子的其他部分贴图我就不赘述啦,不一定要一样,大家凭自己喜好来就好:
其他几个上材质就不赘述啦,看视频吧:
新建平面,加载事先做好的背景图片,这一步也不用说吧:
灯光方面就不用说了吧,就一个HDR加传统的三点布光,渲染设置选择物理渲染器。
然后开启全局光照,全局光照预设选择室内高漫射,同时开启环境吸收:
最后导出图片,简单后期一下看看效果吧:
另外我还做了一个诡异版:
别吐槽我呀!我又不知道口红有些啥颜色,都是他们说的,都是他们说的啊!他们说的:

老实说,今天的贴图没有做好,所以只有靠调整贴图的位置,大家自己做贴图的时候要算好尺寸哦,下面是今天的视频版:
好啦,今天的分享就到这里,想要源文件以及原视频的童鞋后台撩我获取吧!
更多内容欢迎关注公众号:
公众号:野鹿志
老鹿微信:maluyelang6666
苦七微信:766057766
本文由“野鹿志”发布
转载前请联系马鹿野郎
私转必究
版权声明:{{article.isOrigin?'本文系字由用户的原创内容,未经许可不得以任何形式进行转载':'本文转载自互联网,如有问题请通过意见反馈与我们联络'}}

文章评论
还没有人留言
查看更多 >