该文章未提交审核, 请编辑完成后提交审核。
该文章未通过审核,感谢您对字由的贡献。
该文章正在审核中,通过后将会自动显示在字说字话页面。
如何制作撕背效果海报?教你换一种方法制作撕背效果海报
时间有限,来看问题吧:

这个把人物背部撕开的效果海报,我个人蛮喜欢的,也想做做看。不过网上其实是已经可以查到相关用PS制作的内容。
直接又写PS的内容可能不太好,所以我尝试了用C4D来制作,但是最后做完感觉又没必要。
PS需要根据光影关系调整混合模式以及图层样式的参数,C4D要做出好的效果其实工作量和耗时和PS是差不多的。
因此本来不打算写出来,但是又觉得反正都已经花了时间了做出来了,干脆就写出来吧。
来吧,今天我们就用C4D来制作一张人物背部撕开的效果海报吧!

首先在网上这样一张素材,把人物抠出来,这一步不用多说吧:
然后去色调整尺寸,大概弄成这个样子:
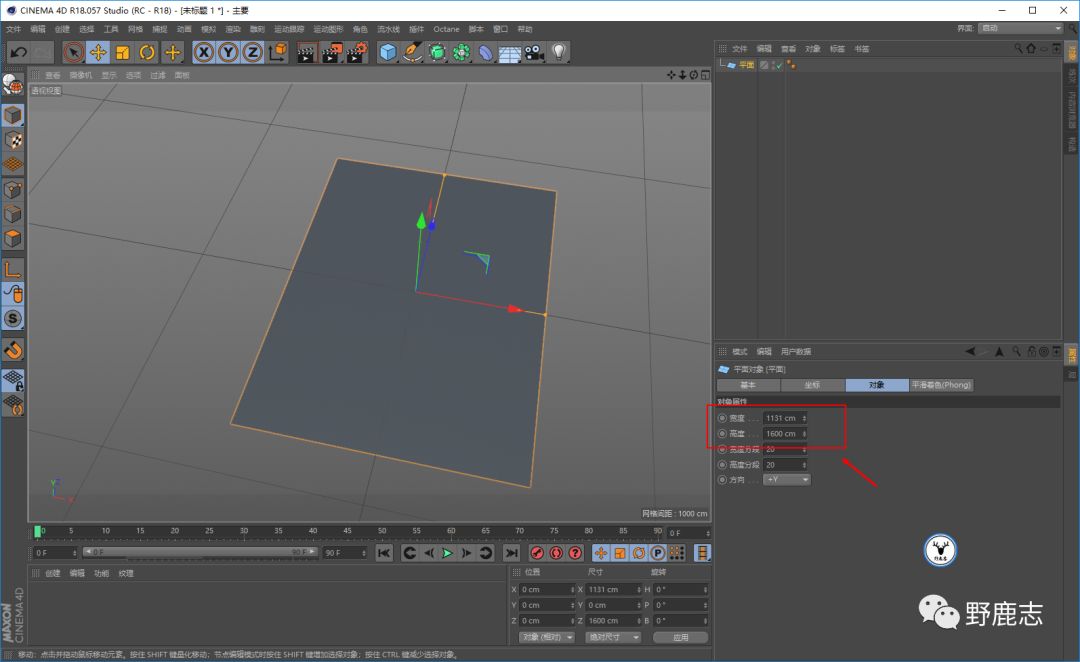
打开C4D,新建一个平面,尺寸设置为和图片素材大小一样就行:
新建一个材质球,加载图片,然后先设置好导出的尺寸,并且用摄像机先把视角固定上,这一步也不用说吧:
新建一个立方体,Y轴上给一点点厚度,调整其位置和大小,然后把X和Z轴的分段给多一点:
搞4个这样的立方体出来,确定好位置:
下面要用到扭曲变形器了,扭曲变形器是一个非常常用的变形器。但是一言两语还有点说不清楚,要多动手尝试才知道怎样用好。
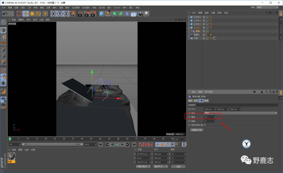
我这里说说自己的步骤吧,通常我会先给扭曲变形器一个强度:
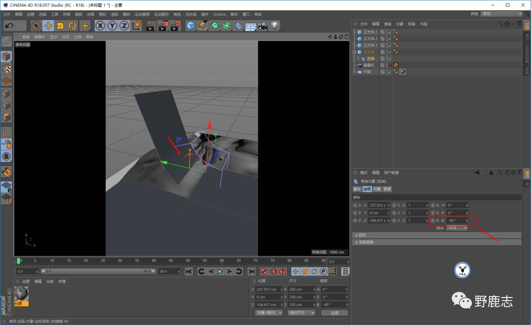
然后再看着效果进行旋转,我这里是Z轴旋转了-90度:
点击匹配到父级,模式选择为框内模式,X轴的宽度让它比立方体本身的厚度多一点点:
这个时候再去调整H轴的角度以及对象面板中的Y、Z轴的尺寸,翘角的效果很容易就出来了:
同样的道理,给其他三个立方体也添加扭曲变形器,这里就不赘述了哈:
把立方体编个组,然后往背景平面的方向移动一丢丢,让背景平面略微的挡住一下:
把材质球丢给组,投射方式选择为前沿:
新建天空,新建材质球,勾选发光通道给一个HDR贴图,这一步不用说吧:
渲染设置里改为物理渲染器,把全局光照和环境吸收打开,全局光照预设为HDR图像:
接着就可以看着效果来调整扭曲的强度等细节了:
我感觉原图的翘角的地方是有点白色的:
所以我将这个立方体C掉以后单独做了一个选集添加材质,这一步应该不用多说吧,不会的话大家可以看视频版哦:
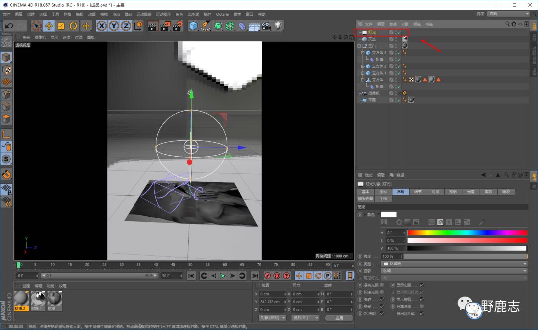
再在顶部补一个灯光吧:
如果你希望翘脚的下一层稍微暗一点的话,可以适当的修改环境吸收里的对比以及最大光线的长度:
最后PS里简单的调色、排版,导样机看看效果吧:
额。。。感觉确实没必要用C4D做,算了,就当作练习扭曲效果器吧,这个是今天的视频版:
好啦,今天的分享就到这里,想要源文件以及原视频的童鞋后台撩我获取吧!
更多内容欢迎关注公众号:
公众号:野鹿志
老鹿微信:maluyelang6666
苦七微信:766057766
本文由“野鹿志”发布
转载前请联系马鹿野郎
私转必究
版权声明:{{article.isOrigin?'本文系字由用户的原创内容,未经许可不得以任何形式进行转载':'本文转载自互联网,如有问题请通过意见反馈与我们联络'}}
文章评论
还没有人留言
查看更多 >