AI识字 字体品牌 字体合集 字体资讯
字体资讯 > 技巧教程
{{article.user.type=='by-origin'?'原创':'转载'}}by {{article.user.name}}

该文章未提交审核, 请编辑完成后提交审核。

该文章未通过审核,感谢您对字由的贡献。

该文章正在审核中,通过后将会自动显示在字说字话页面。

那种冰水混合效果的海报是怎么做的?冰水混合效果的海报制作教程。

{{tag.name}} 字体{{length(article.fonts)}} 评论{{article.comment_count}}

转载自 {{article.sourceName}}


开年了,事情很多,时间有限直接看问题吧:

@Chool童鞋发的这个效果有点像冰水混合物的效果,我尝试的时候弄了蛮久的,模拟那个形态的大概方法找到了,但是略显麻烦。


由于没有用过realflow插件,不知道如果用rf插件会不会更快一点。


另外材质方面我其实也试了很久,无奈没有做出原图的细致效果,但成品效果至少还是过了我自己这一关。


所以今天大家就凑合着看看我是如何制作这种冰水混合效果的海报吧。

首先在PS里制作好这种简单的文字排版然后导出图片:


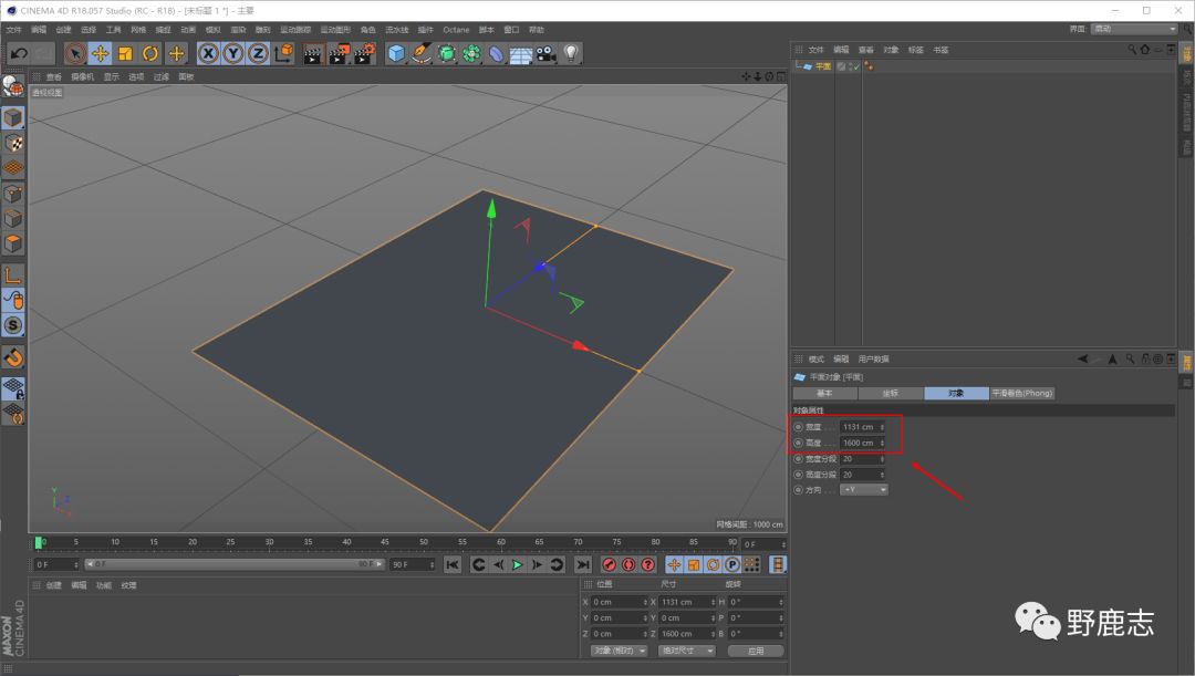
打开C4D,新建一个平面,尺寸大小和排版图片的大小一样就好:


下面我们先制作冰里的水珠的形态,先复制一份平面出来,之前的用于当背景:


新建球体,调整其大小,然后新建克隆,克隆模式为对象,以复制出来的平面为对象克隆球体。


分布方式为表面,然后适当的增加一些克隆的数量:


给克隆对象添加随机效果器,随机克隆球体的大小:


再给克隆添加一个融球,调整编辑器细分的参数,让融球变得圆润:


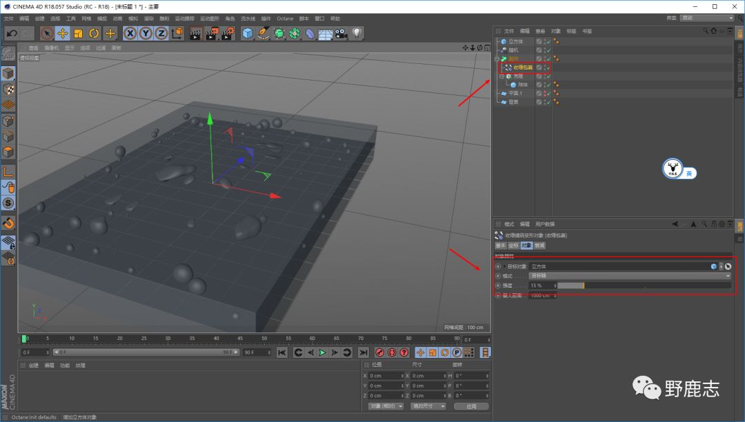
新建一个立方体,尺寸也同样调整到平面一样的尺寸,然后开启透显方便观察:


给融球添加收缩包裹变形器,以立方体为对象,模式为目标轴,然后适当的调整强度。


收缩包裹变形器的作用是让对象A以对象B为目标进行包裹变形,这样水珠的形态就更加自然:


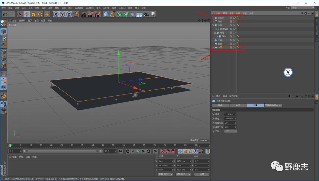
下面制作冰面了,隐藏掉立方体,然后把背景的平面再复制出来一层,放在水珠的上方:


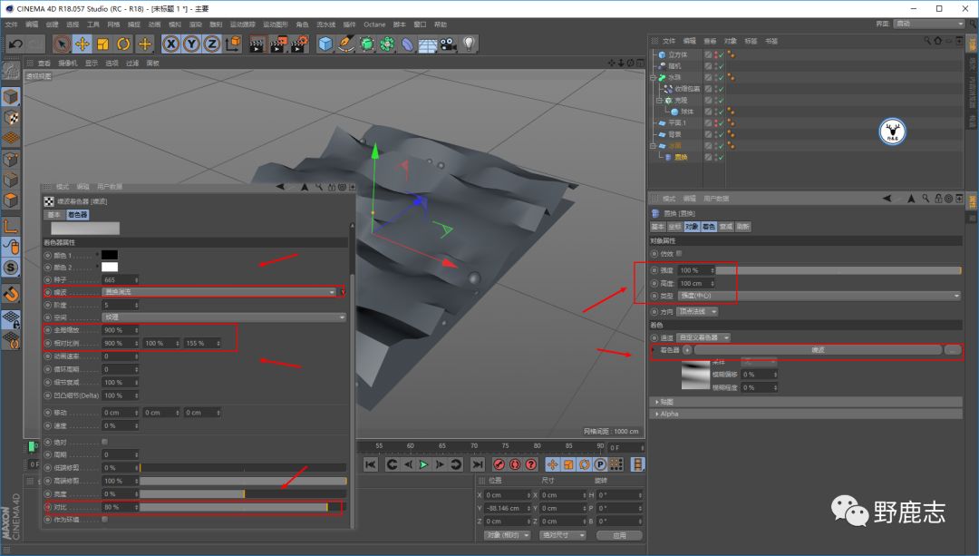
给平面添加置换变形器,着色器里添加噪波,然后通过修改各项参数让平面变成高低起伏类似波浪的形态:


再给平面添加一个细分曲面,通过修改平面的分段数来得到一个初步满意的平面形态:


初步的形态差不多了以后,就可以先上材质了,然后后面看着效果再来调整。


我这里还是用的OC渲染,由于后面的材质属于透明材质,所以渲染设置里可以把折射次数提高一下:


新建一个HDR环境光吧,选择一个相对冷色点的贴图,强度可以视情况调整:


新建材质球,载入之前排版好的图片然后给背景平面,这一步不用说吧:


先给冰面和水珠一个简单的透明材质,目的只是为了好观察。


然后设置好渲染出图的尺寸,用摄像机固定构图视角,以及打灯补光。


这一步我就不说了吧,灯光是我的老问题,弄不好,大家看着效果来就好:


有时候你可能会发现冰面上会折射出如图所示的黑色,没关系,适当的调整一下冰面的尺寸就可以了:


下面就是调材质了,我弄的也不是很好,我这里只说自己的方法,大家如果可以做的更好的话就别照我的来哦。


我这里把折射率参数稍微给高了一点,然后给了一丢丢粗糙,降低了一丢丢不透明度,然后勾选伪造投影:


然后节点编辑器中我载入了两张液体纹理贴图,分别贴到Reflection和Normal通道,当然这两张贴图我也会分享给大家:


然后再通过一个Projection节点去控制贴图纹理的方向:


当然你还可以多搞几个置换出来,开启衰减,让冰面局部的效果更佳强烈,这个看个人吧:


基本这样就差不多了,最后导进PS里简单的做一下后期,看看效果吧:


额,好吧,本来想做冰水混合的效果结果做成水晶泥了,但目前就只有这样啦。


今天的内容其实梳理以后写出来篇幅并不是很长,但是无论是形态,材质还是灯光都需要大家多多尝试哦!


下面是今天的视频版:


好啦,今天的分享就到这里,想要源文件以及原视频的童鞋后台撩我获取吧!


更多内容欢迎关注公众号:

公众号:野鹿志

老鹿微信:maluyelang6666

苦七微信:766057766

本文由“野鹿志”发布

转载前请联系马鹿野郎

私转必究

版权声明:{{article.isOrigin?'本文系字由用户的原创内容,未经许可不得以任何形式进行转载':'本文转载自互联网,如有问题请通过意见反馈与我们联络'}}

相关字体

文章评论

评论
{{item.user.name}} {{item.timestamp|time}}
{{item.content}}
{{item.reply.user.name}}: {{item.reply.content}}
回复
回复

还没有人留言

查看更多 >

字体地图