AI识字 字体品牌 字体合集 字体资讯
字体资讯 > 新字发布
{{article.user.type=='by-origin'?'原创':'转载'}}by {{article.user.name}}

该文章未提交审核, 请编辑完成后提交审核。

该文章未通过审核,感谢您对字由的贡献。

该文章正在审核中,通过后将会自动显示在字说字话页面。

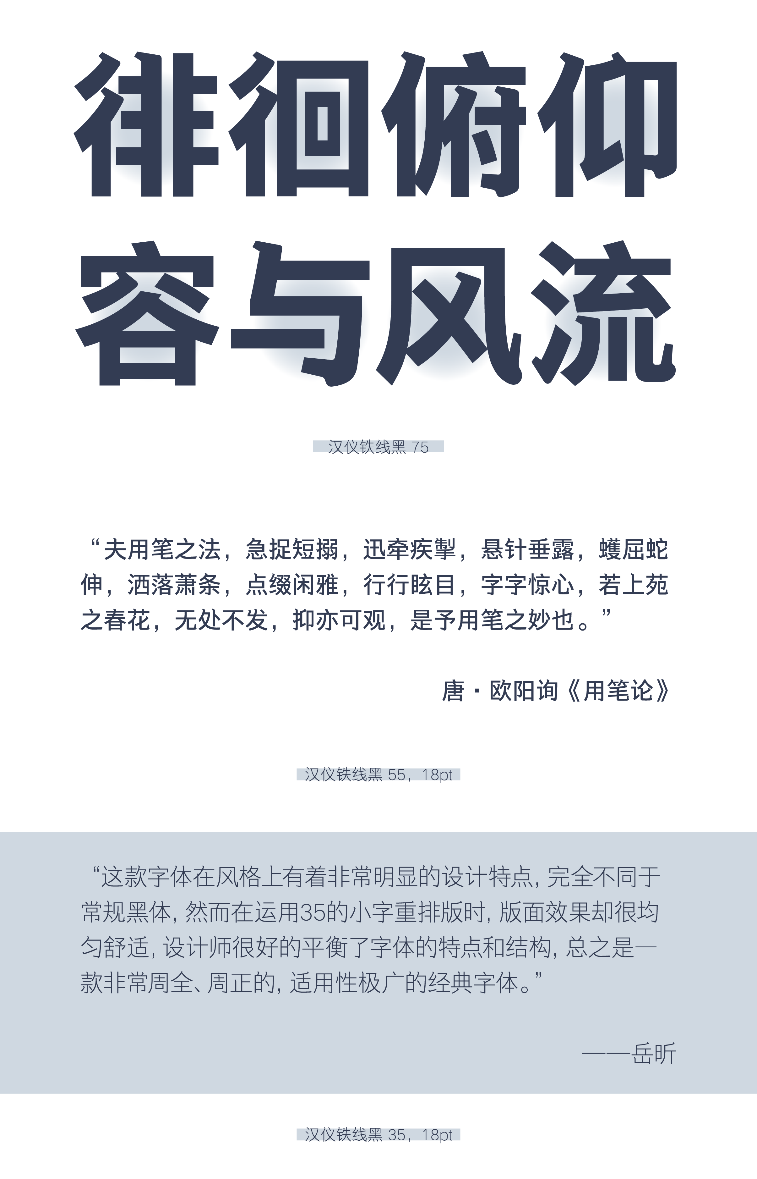
汉仪铁线黑

{{tag.name}} 字体{{length(article.fonts)}} 评论{{article.comment_count}}

转载自 {{article.sourceName}}

资源 14.png


汉仪铁线黑以铁线篆为灵感,对于黑体的设计进行了全新的尝试。以标准黑体字为骨,汲取铁线篆粗细一致、婉转流动的线条,参以方折起笔,劲峭之中流露手写温度,设计出兼具圆融与刚劲的字体,并拓展成为包含6种字重的字体家族,满足从标题到正文的排版需求。汉仪铁线黑家族的视觉呈现既有着流动的美感,又有着端肃的凝重,在正式用字场合落落大方,在日常使用环境中不失亲切友好。


资源 2.png


资源 15.png


字形方而端正,字面通透疏朗。


资源 4.png


结体优美,中宫稍有放松,提高较小字号的可识别性。


资源 5.png


笔画线条灵感来源于铁线篆书。

唐代李阳冰的铁线篆书,其书风脱胎于秦代玉筋篆书,其结构圆熟优美,笔画纤细如线、刚劲似铁。


资源 6.png


笔画线条粗细一致、婉转流动,参以方折起笔,劲峭之中流露手写温度,兼具圆融与刚劲。


资源 7.png

资源 8.png



资源 16.png


汉仪铁线黑家族包含6种字重,不同字重的字形结构选择了略有区别的笔画穿插方式,使得每一个字重都有着合理的空间布白。


资源 10.png


汉仪铁线黑样张5.png


资源 17.png


汉仪铁线黑家族的视觉呈现既有着流动的美感,又有着端肃的凝重,在正式用字场合落落大方,在日常使用环境中不失亲切友好。从细到粗6种字重更是可以满足全面的排版需求。汉仪第二届字体之星设计大赛正是选择了汉仪铁线黑作为主视觉字体。


资源 12.png


资源 18.png

汉仪铁线黑样张.png

汉仪铁线黑样张2.png

汉仪铁线黑样张3.png

汉仪铁线黑样张4.png

汉仪铁线黑样张6.png

汉仪铁线黑样张7.png

汉仪铁线黑样张8.png

汉仪铁线黑样张9.png

汉仪铁线黑样张10.png

汉仪铁线黑样张11.png

汉仪铁线黑样张12.png

汉仪铁线黑样张13.png

汉仪铁线黑样张14.png

汉仪铁线黑样张15.png

版权声明:{{article.isOrigin?'本文系字由用户的原创内容,未经许可不得以任何形式进行转载':'本文转载自互联网,如有问题请通过意见反馈与我们联络'}}

相关字体

文章评论

评论
{{item.user.name}} {{item.timestamp|time}}
{{item.content}}
{{item.reply.user.name}}: {{item.reply.content}}
回复
回复

还没有人留言

查看更多 >

下载字由客户端

千款免费字体,快速一键应用

免费下载
字体地图