该文章未提交审核, 请编辑完成后提交审核。
该文章未通过审核,感谢您对字由的贡献。
该文章正在审核中,通过后将会自动显示在字说字话页面。
一套懂得“察言观色”的字体
黑体和圆体,都是我们日常生活中最为常见的几种基本字体之一。黑体现代、理性、严肃、正式,适用于追求高效率的场景。而圆体亲昵、卡通、温婉、休闲,非常适合用来拉近与读者之间的距离。
但在实际应用环境中,并非所有场景都像上面描述的那样泾渭分明。有时使用黑体会显得生疏、难以拉近与客户之间的距离;有时使用圆体会显得稚嫩,难以提升品牌信任度。
这时就需要一款能够“察言观色”的字体,一款有气质、有实力、同时又能和读者保持适当距离的字体。而汉仪有圆便是这样一套字体。
汉仪有圆家族是由汉仪字库签约设计师曹文强老师设计的一套“寓圆于黑”的字体家族。这款字体从篆书碑刻的线条中汲取灵感,将黑体的理性和圆体的温柔结合在一起,让您的文字看起来温文尔雅,摆脱尴尬。而家族化的设计,也意味着这套字体可以胜任不同类别、多种层次的复杂排版环境,让您的版式效果更为统一。
该字体荣获2019年森泽赏入选赏。
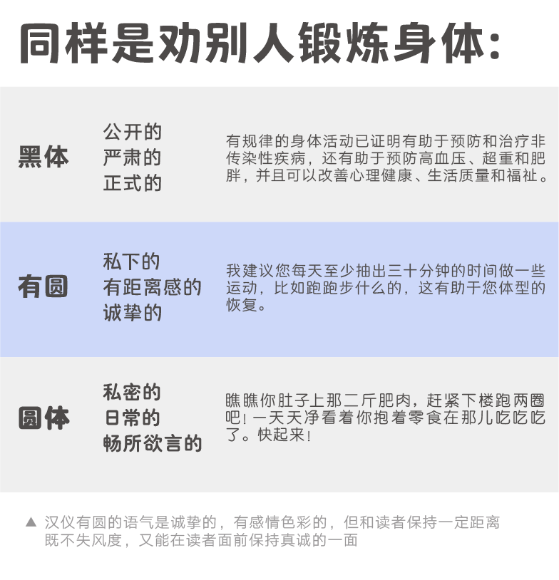
字体作为文字的“发声工具”,可以辅助文字传递出作者的“语气”。一段相同的文字,用不同的字体呈现出来,味道会有所不同。
字体的“语气”,源自于人们的使用习惯。人们对公文上的宋体字、街头路牌上的黑体字已经习以为常。所以当人们看到对应的字体时,就会下意识地把自己带入某种特定的语气环境。一般而言,字体的“语气”可以分成“正式与日常”“私密与公开”两种互相对立的状态。
而正如上文所述,在正式与日常、公开与私密之间,存在着无数中间场合。汉仪有圆则正是为这些中间场合打造的。
这款字体虽为黑体,但在字形轮廓和笔画设计上融入了“圆”的特征:字形外轮廓是四角被磨圆的方形,笔画设计包含大量弧线。这使得字体有一种微妙的陌生感。它既不是严肃的命令,也不是毫无拘束的玩笑话,而是一对一的、诚挚的交流。
用有圆敲出的文字,就好似您的酒店管家、电话客服、心理医生一样,亲近但不狎昵、理性但不无情,会真诚地为您提供有价值的信息。
汉仪有圆家族在设计时从参考了《峄山碑》《谦卦碑》等玉箸篆拓本出发,将玉箸篆充满张力的曲线融入到黑体的笔画设计中,力求内在力量与外在圆融的中和之美,为字形增添独特的气质。
汉仪有圆家族采用参数化设计,由细到粗,总共包含7个字重,实现从细体到粗体的平滑过渡。
细体强调线条质感、明快透亮,笔画富有韧性;粗体强调字形的块面感,珠圆玉润、温和细腻。字种丰富的家族化设计,有利于复杂版式的处理,可以将字体应用在不同视觉层级的不同位置,统一版式的视觉风貌,丰富版面效果。
汉仪有圆家族的西文部分也是由设计师曹文强创作的。该字体有着较高的x字高,以及较为宽大的字怀,营造差异化的同时,强化字形宽怀包容的印象。富有质感的线条使字形更具时尚风韵。中西文混合排版,效果美观和谐。
版权声明:{{article.isOrigin?'本文系字由用户的原创内容,未经许可不得以任何形式进行转载':'本文转载自互联网,如有问题请通过意见反馈与我们联络'}}

文章评论
还没有人留言
查看更多 >